$6+
I want this!

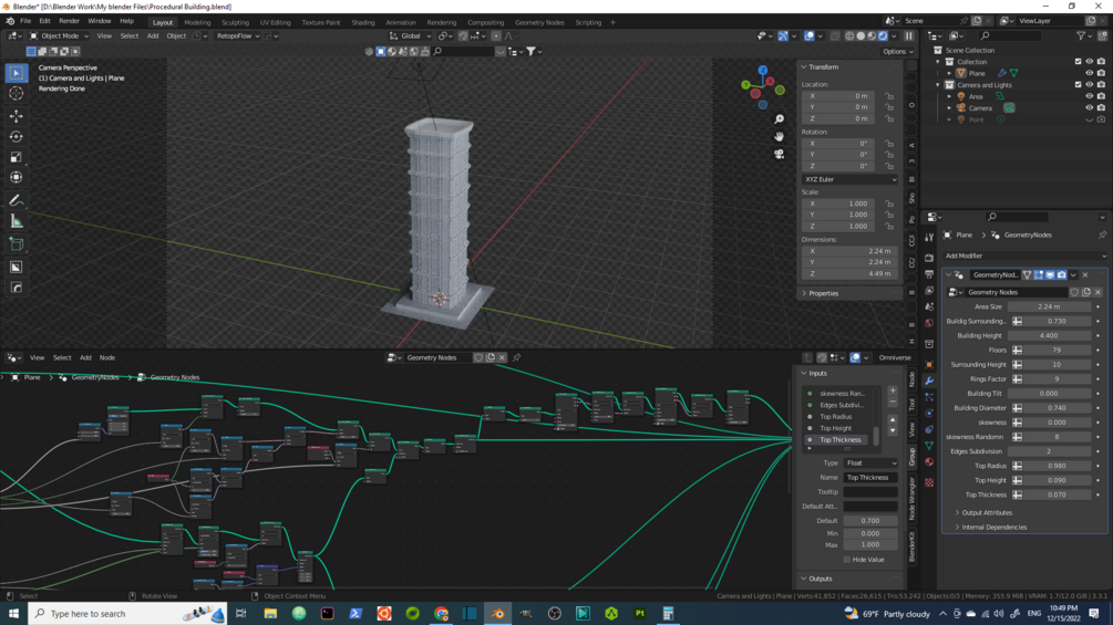
Geometry Nodes skyscraper generator

$6+
1 rating

This is a blender Geometry Nodes generator for towers or skyscrapers that includes controls for every aspect you think about in such buildings.

It is suitable for making city scene with variety of tall towers and buildings.

control the shape with more than 50 shapes, number of floors, height, width, glassy or any other materials for your building and windows.


$
I want this!

You'll get a blender file that contains the geometry node generator applied to a plane object.

Building square size control
Yes
Building Height control
Yes
surrounding area control
Yes
Floors Number Control
Yes
Materials Controls
Yes
Windows control
Yes
Roof and building top control
Yes
Size
46.2 MB

Ratings

5
(1 rating)
5 stars
100%
4 stars
0%
3 stars
0%
2 stars
0%
1 star
0%
Powered by